Òâ°ºÌåÓý

ÖÐÎÄ

EN

Ê×Ò³ > ÐÂÎÅÖÐÐÄ > ÓªÒµÍ¨¸æ

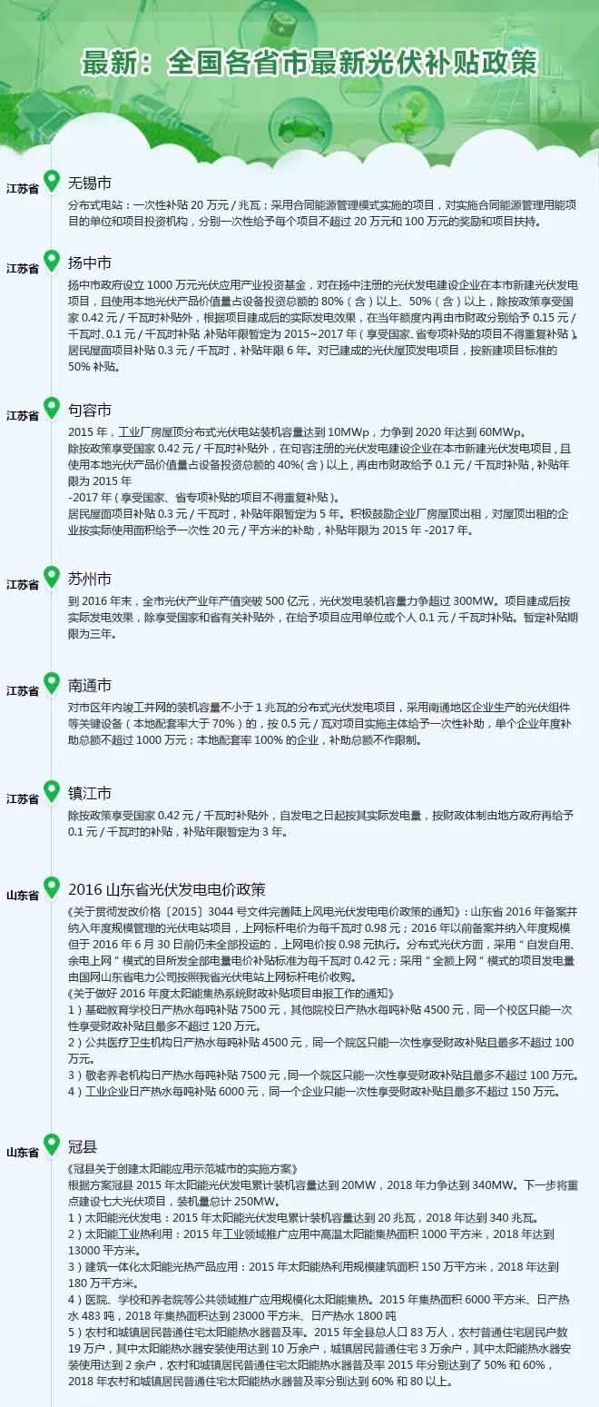
Ììϸ÷Ê¡ÊÐ×îйâ·ü½òÌùÕþ²ß»ã×Ü

ȪԴ£º ¼¯°îÐÂÄÜÔ´ÍøÊ±¼ä£º 2016-04-13

2016-04-14 00:05:00?ȪԴ£º ¼¯°îÐÂÄÜÔ´Íø

µ¼¶Á£º?ÒÔÏÂÊÇС±àÕûÀíµÄÌìϸ÷Ê¡ÊÐ×îйâ·ü½òÌùÕþ²ß»ã×Ü¡£

ÒÔÏÂÊÇÕûÀíµÄÌìϸ÷Ê¡ÊÐ×îйâ·ü½òÌùÕþ²ß»ã×Ü¡£ Òâ°ºÌåÓý | ÖÇÄÜÔ˶¯ÐÂÊÀ´úµÄÒýÁìÕß Òâ°ºÌåÓý | ÖÇÄÜÔ˶¯ÐÂÊÀ´úµÄÒýÁìÕß Òâ°ºÌåÓý | ÖÇÄÜÔ˶¯ÐÂÊÀ´úµÄÒýÁìÕß

¼¯ÍÅÊ×Ò³|ÁªÏµÒâ°ºÌåÓý|Òâ°ºÌåÓý¼ò½é|ÕÐÆ¸ÐÅÏ¢

°æÈ¨ËùÓÐ Òâ°ºÌåÓý ¾©ICP±¸16034488ºÅ-1 ¾©¹«Íø°²±¸11040102700155

µØÖ·£ºÖлªÈËÃñ¹²ºÍ¹ú±±¾©Êк£µíÇøÎ÷Ö±Ãű±´ó½Ö62ºÅ

ÍøÕ¾µØÍ¼